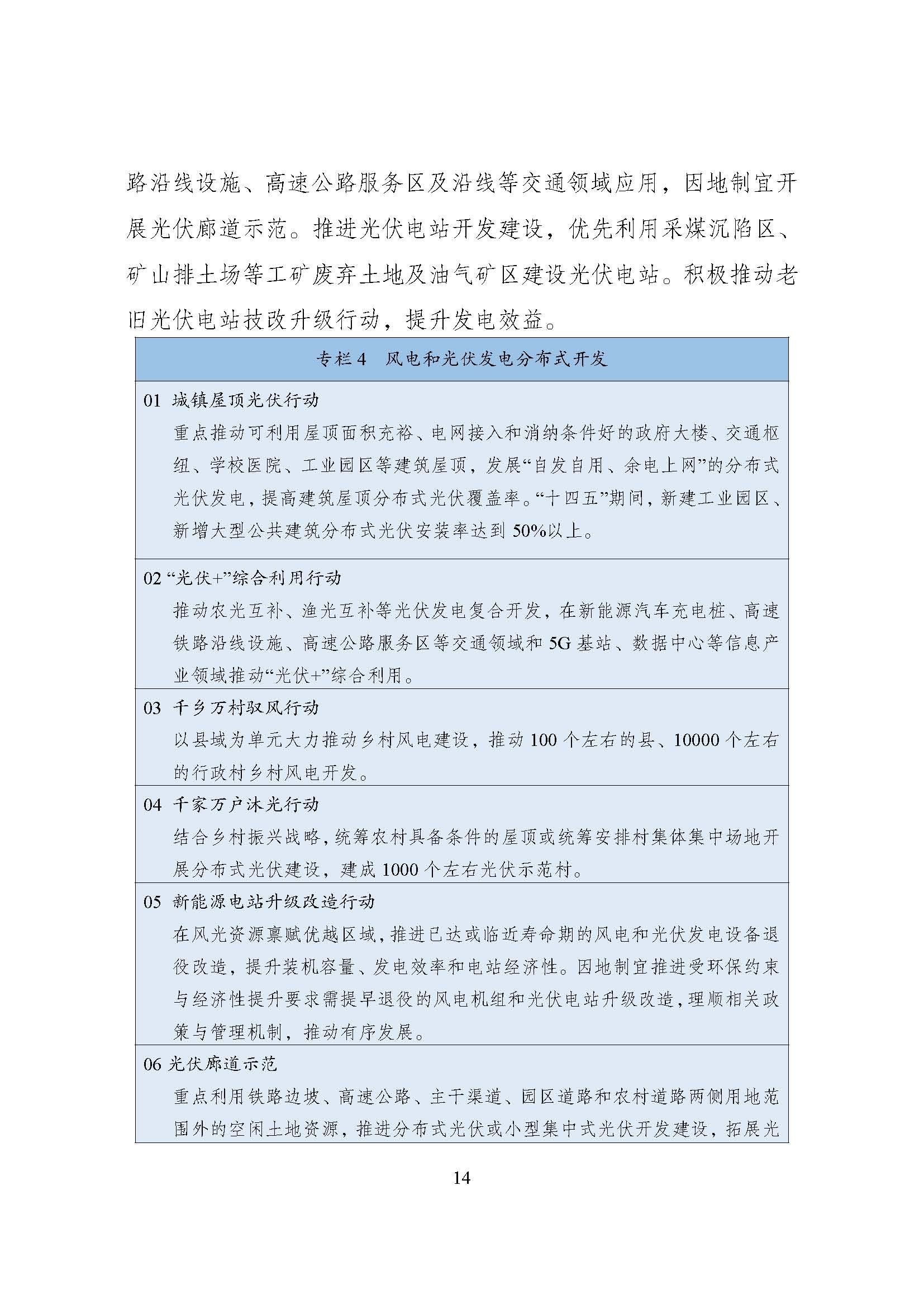
国家发改委、能源局、财政部等9部门印发“十四五”可再生能源发展规划,其中提到,稳步推进生物质能多元化开发,从以下几个方面着手:
稳步发展生物质发电。优化生物质发电开发布局,稳步发展城镇生活垃圾焚烧发电,有序发展农林生物质发电和沼气发电,探索生物质发电与碳捕集、利用与封存相结合的发展潜力和示范研究。有序发展生物质热电联产,因地制宜加快生物质发电向热电联产转型升级,为具备资源条件的县城、人口集中的乡村提供民用供暖,为中小工业园区集中供热。开展生物质发电市场化示范,完善区域垃圾焚烧处理收费制度,还原生物质发电环境价值。
积极发展生物质能清洁供暖。合理发展以农林生物质、生物质成型燃料等为主的生物质锅炉供暖,鼓励采用大中型锅炉,在城镇等人口聚集区进行集中供暖,开展农林生物质供暖供热示范。在大气污染防治非重点地区乡村,可按照就地取材原则,因地制宜推广户用成型燃料炉具供暖。
加快发展生物天然气。在粮食主产区、林业三剩物富集区、畜禽养殖集中区等种植养殖大县,以县域为单元建立产业体系,积极开展生物天然气示范。统筹规划建设年产千万立方米级的生物天然气工程,形成并入城市燃气管网以及车辆用气、锅炉燃料、发电等多元应用模式。
大力发展非粮生物质液体燃料。积极发展纤维素等非粮燃料乙醇,鼓励开展醇、电、气、肥等多联产示范。支持生物柴油、生物航空煤油等领域先进技术装备研发和推广使用。
全文阅读:














































京公网安备 11011502004514 号 · 京ICP备05083703号-13